信息来源: 发布日期:

 各申报单位:

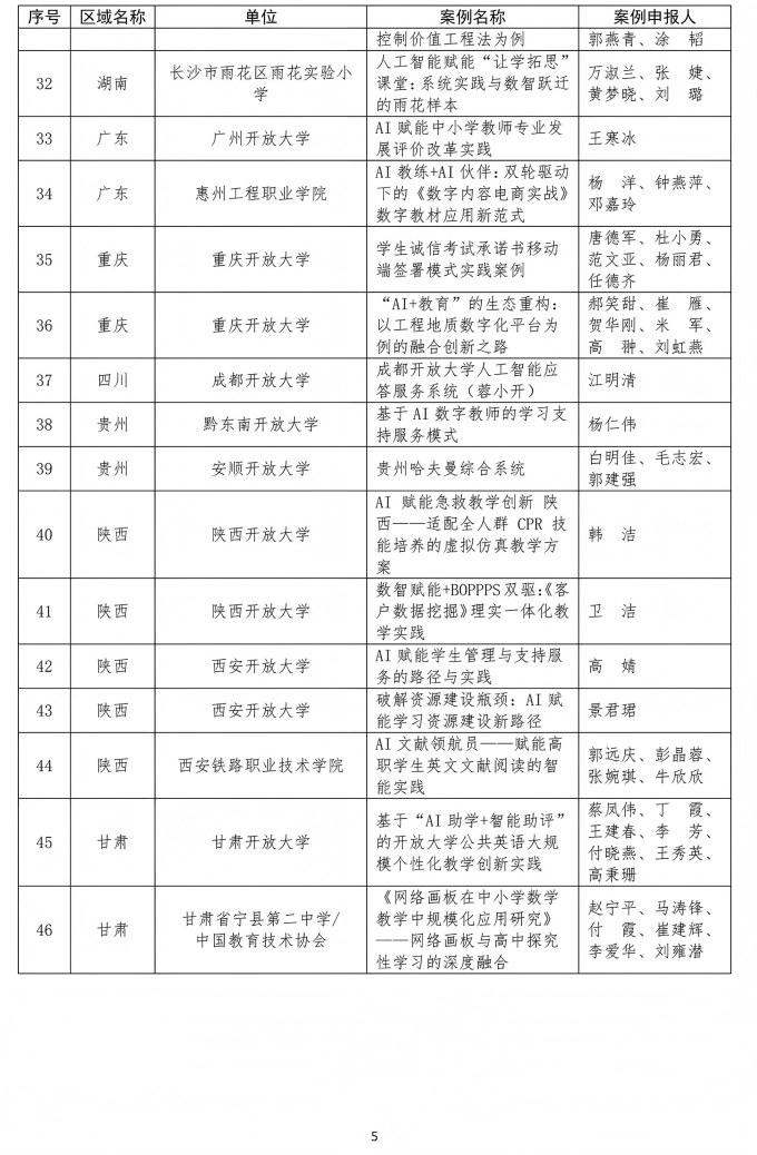
根据2025年11月6日 《关于征集“人工智能赋能教育教学”优秀案例的通知》(网络教育数字化学习资源中心)文件要求,经专家评审、综合评议与公示,在54个申报单位的82份案例材料中共遴选出46份优秀案例内容,现将评选结果予以公布(见附件)。

附件:“人工智能赋能教育教学”优秀案例名单


网络教育数字化学习资源中心
2026年3月24日


相关信息
 
· 2026-03-26
· 2026-03-18
· 2023-03-02
  最新更新
· 关于公布“人工智能赋能教育教学”优秀案例征集活动结果的通知
· “人工智能赋能教育教学”优秀案例评选结果公示
· 国家开放大学举办“文游中国”沉浸式教学改革阶段性总结活动
· 国开泛在参加2025世界大学校长论坛成果展
· 2025世界大学校长论坛“数字化转型与高等教育公平”平行论坛举办
· 张志和楷书课上线国家终身教育智慧教育平台:一笔一划见乾坤
· 范存刚写意花鸟画课上线国家终身教育智慧教育平台:一花一叶皆生活
· 数字化学习资源建设新视角——《智启未来 数字教育新视野》出版
· 朱培尔篆书课上线国家终身教育智慧教育平台: 笔尖上的千年文字史
· 国开泛在数智资源亮相2025全球智慧教育大会 助力职业教育数字化发展